Radionica 4.5. - Kamen-papir-škare
Kako se igra kamen-papir-škare?
Igra kamen–papir–škare je jednostavna igra za dvoje u kojoj svaki igrač bira jedan od tri simbola: kamen, papir ili škare.
Pravila:
- Igraju dva igrača.
- Zajedno naglas kažu: “kamen-papir-škare-sad!”
- Istovremeno pokažu jedan od simbola rukama:
- Šaka = kamen
- Otvoreni dlan = papir
- Dva prsta (V) = škare
- Usporede simbole i odluče tko je pobijedio:
- kamen pobjeđuje (lomi) škare
- škare pobjeđuju (režu) papir
- papir pobjeđuje (omata) kamen
Ako oba igrača odaberu isto, rezultat je neriješen i igra se ponavlja.
Zadatak 1.
- Napravi program za micro:bit koji nasumično bira jedan od tri simbola: kamen, papir ili škare.
- Kad igrač protrese micro:bit, nasumično se odabere jedan simbol i na ekranu se prikaže odgovarajuća sličica (npr. kvadratić za kamen, listić za papir, škare).
- Igrači zatim usporede i zaključe tko je pobijedio.
kôd:
Zadatak 2.
Prilagodi igru tako da je moguće odigrati samo jednom, bez mogućnosti ponovog odabira simbola, kako ne bi došlo do razmirica.
- Ograniči prikaz simbola tako da igrač mora protresti micro:bit tri puta, prije nego se prikaže. Nakon toga se neće mijenjati simbol, sve do ponovnog pokretanja programa.
- Upotrijebi radio vezu za odašiljanje svog rezultata drugom igraču.
- Ako su oba igrača dobila svoj rezultat, usporedi ih i ispiši, naizmjenično sa odabranim simbolom:
- 😐 ako je neriješeno,
- 😀 ako je pobjeda,
- 😟 ako je izgubljeno.
- Pritiskom na tipke A+B pokreni igru iz početka.
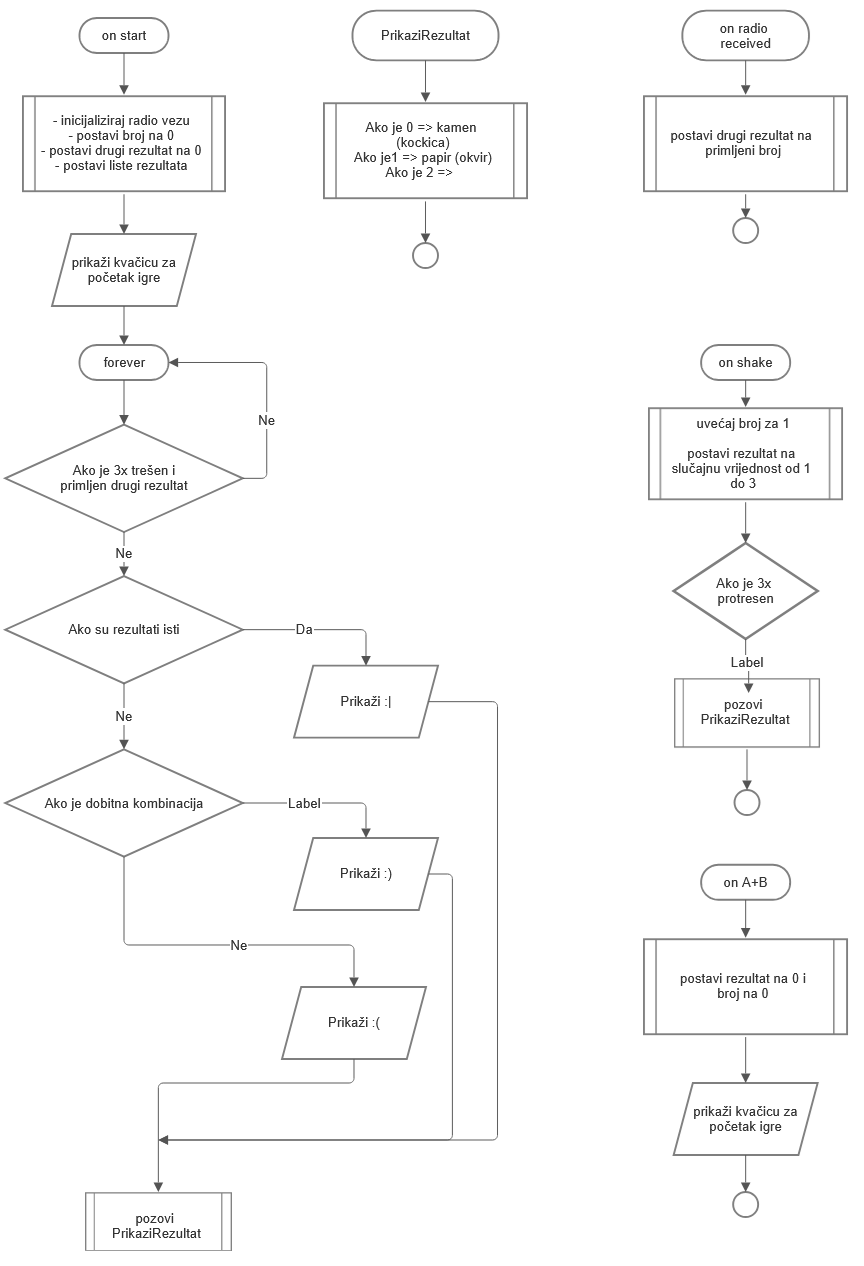
Zadatak je malo složeniji, pa ćemo ga prvo pogledati u dijagramu toka:
Dijagram toka
Dijagram toka je crtež koji nam pokazuje kako neki zadatak ide korak po korak, vodeći nas strelicama od početka do kraja. Možeš ga zamišljati kao kartu za program: kaže ti što ide prvo, što ide poslije i gdje se granamo ("ako je ovo – idi tamo, ako nije – idi negdje drugdje").
Dijagram toka služi za planiranje prije programiranja. Umjesto da odmah pišemo kô, prvo nacrtamo male kutije i strelice koje pokazuju redoslijed koraka. Tako lakše vidimo ima li grešaka, ponavljanja ili propusta u razmišljanju.
Što smo naučili?
- Kako zadana pravila igre pretvoriti u računalni program – od nasumičnog odabira, preko prikaza simbola, do provjere tko je pobijedio. Naučili smo razmišljati o pravilima kao o nizu logičkih uvjeta (ako–onda) i koristiti varijable za pamćenje izbora.

